健康是促进人的全面发展的必然要求,是经济社会发展的基础条件。实现国民健康长寿,是国家富强、民族振兴的重要标志,也是全国各族人民的共同愿望。 点击查看
养老服务评估师回到顶部
考生须知
养老服务评估师官方微信公众号二维码 扫码关注官方微信 预约考试公开课
热点推荐
考生须知
数据交易师官方微信 扫码关注官方微信 预约考试公开课
当前位置:首页 > 标准规范 > 地方标准

广东省民政厅等六部门关于印发广东省养老服务标准体系规划与路线图(2022-2026年)的通知

来源: 广东省民政厅      发布日期:2025-05-26

各地级以上市民政局、工业和信息化局、人力资源和社会保障局、卫生健康局(委)、市场监督管理局、政务服务数据管理局:

  为深入贯彻落实习近平总书记关于养老服务的重要指示精神,实施积极应对人口老龄化国家战略,发挥标准化在养老服务行业中的技术引领和支撑作用,引领服务质量提升,加快标准化协同推进大养老服务体系建设,现将《广东省养老服务标准体系规划与路线图(2022-2026年)》印发给你们,请结合实际认真贯彻落实。

  广东省民政厅             广东省工业和信息化厅

  广东省人力资源和社会保障厅        广东省卫生健康委

  广东省市场监督管理局      广东省政务服务数据管理局

  2022824

  

广东省养老服务标准体系规划与路线图2022-2026年)概 况

  为深入贯彻落实习近平总书记关于养老服务的重要指示精神,实施积极应对人口老龄化国家战略,深化养老服务供给侧结构性改革,加快我省养老服务体系建设,不断满足老年人多样化、多层次的养老服务需求,近些年来,我省陆续出台了《广东省人民政府关于加快发展养老服务业的实施意见》《广东省加快推进养老服务发展若干措施》等政策文件,省民政厅将构建“大养老服务”体系列入《广东民政事业发展“十四五”规划(2021-2025年)》“五大工作体系”发展指标和任务中。同时,为充分发挥标准化在养老服务行业中的技术引领和支撑作用,引领养老服务质量提升,还发布了8项有关养老服务地方标准,在一定程度上填补了地方标准的空白。

  在此基础上,进一步优化养老服务标准化顶层设计,做好未来五年在养老服务领域标准化工作统筹规划,进一步体现广东省养老服务行业的特点、特色和先进性,从“补短板”到“出亮点”,深入推进省养老服务标准化建设,持续建立健全省养老服务标准体系,加快标准化协同推进养老服务体系建设步伐,充分发挥出标准化的引领作用,显得尤为重要。对此,在《国家标准化发展纲要》的指引下,省民政厅联合省市场监督管理局开展“养老服务标准体系规划与路线图项目”研究工作。这是以高标准引领养老服务高质量发展的一项重要措施,旨在通过剖析养老服务供给侧和需求侧的情况,构筑满足需求的多层次多维度的养老服务标准体系,进一步健全基本养老服务体系,较好实现在保障基本养老服务的基础上,有效满足老年人多样化、多层次服务需求的目标。

  省养老服务标准体系规划与路线图从服务过程质量稳定管理的角度划分为“基础通用标准体系”、“服务管理标准体系”、“支撑保障标准体系”和“服务评价标准体系”四个体系。这四个子体系覆盖了养老服务中的通用要求、服务管理、运行保障、服务评价等内容,体系结构分层级展开。重点提出52项拟制订的省地方标准文件和15项计划组织编制团体标准的标准体系明细表,并形成省养老服务标准化建设长效机制。省养老服务标准体系规划与路线图,将为广东省养老服务行业的标准制修订计划和标准化工作部署提供指引,引导我省养老服务行业相关协会、企事业单位积极参与标准起草编制和采用标准,增强养老领域管理、服务、设施设备的标准化和规范化,提高养老服务管理和服务人员的标准化和质量意识,为养老服务质量监管提供技术支撑。为推动我省基本养老服务体系构建,在保障基本养老服务的基础上,有效满足老年人多样化、多层次服务需求夯实基础,为广东养老服务高质量发展规划“一盘棋”、画好“一张图”。

  

广东省养老服务标准体系规划(含标准体系框架图和标准明细表)

  广东省养老服务标准体系规划是基于国内外养老服务标准化现状和广东省养老服务标准化发展需求、服务发展情况,将标准体系划分为“000基础通用标准体系”、“100服务管理标准体系”、“200支撑保障标准体系”和“300服务评价标准体系”四个子体系。这四个子体系覆盖了养老服务中的基础通用、服务管理、支撑保障、服务评价等内容,体系结构分层级展开,体系共分3层。采用以下编码:A0B.C.XXX。代码含义:1.A0B——A代表上述四个子体系其中一体系,从“0”开始;B代表四个子标准体系下一层的子体系,如:001表示“000基础通用标准体系”中的下一层子体系“名词术语”;C代表第三层子体系,如:101.1表示在“100服务管理标准体系”下的“101居家社区养老服务标准”子体系下的“居家养老服务标准”。2.XXX——同类文件顺序号;用三位阿拉伯数字表示,依次用001002003等表示,最大999。图1是省养老服务标准体系结构总图,图2-4分别是服务管理、支撑保障、服务评价标准子体系结构图。

  000基础通用标准子体系是养老服务领域内普遍适用,具有广泛指导意义的标准,是其他标准的基础。本子体系重点在基本养老服务体系中相关的通用名词术语、标识、形态分类、能力评估、需求评估等内容。

  100服务管理标准子体系是在养老服务领域中,为满足老年人的需要,规范服务提供方与服务对象之间直接或间接接触活动过程的标准,含居家社区养老服务、机构养老服务、医养结合服务及旅居养老等其他养老服务形态的服务质量要求和管理标准。本子体系的着重点在探索各类养老服务和服务管理过程中的相关标准。

  200支撑保障标准是指在养老服务领域内,为支撑养老服务行业中各项工作有效开展而形成的标准,包括人才、设备、环境、信息、安全等标准。本子体系的重点在养老服务人才培养、社区养老服务设施建设标准、智慧养老、老年用品、机构消防安全、安全应急处置等相关领域的标准。

  300服务评价标准是指在现阶段中养老服务领域内,结合行业实际,为兜底保障基本服务质量、引导行业健康发展而编制的服务质量评价和工作绩效评价技术标准。本子体系重点在各类服务形态中服务质量监测指标有关标准。

  广东省养老服务标准体系框架图

  图广东省养老服务标准体系总框架图

  图广东省养老服务标准体系子体系框架图——服务管理标准体系

  图广东省养老服务标准体系子体系框架图——支撑保障标准体系

  图广东省养老服务标准体系子体系框架图——服务评价标准体系

  

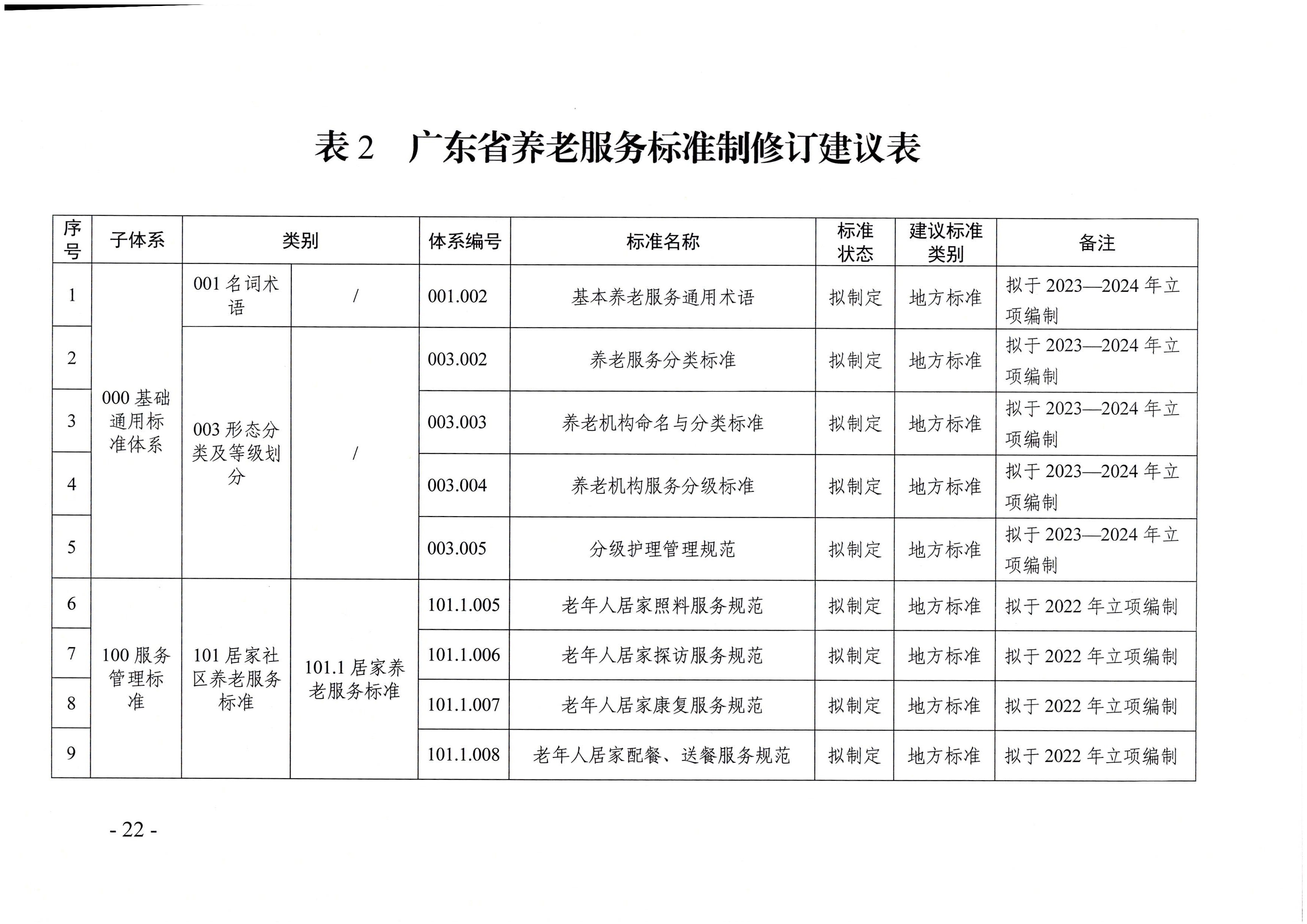
广东省养老服务标准体系明细表

  根据标准体系框架各级目录,结合广东省养老服务业发展的实际情况,将国家、行业、地方、团体等各级标准进行筛选分类,整理了涵盖养老服务国家标准37项、行业标准36项、地方标准18项、待制定省地方标准52项、待制定团体标准15项,共158项的标准体系明细表(见表1)。在基础通用子体系中,突出基本养老服务有关名词术语和养老需求统一评定;在服务管理子体系中,突出全人照顾、全生命周期医养结合服务;在支撑保障子体系中,突出养老人才、社区养老服务设施配置、智慧养老、安全与应急、产品用品标准等制约养老服务发展的关键因素;在服务评价子体系中,突出综合监管技术工具作用,与养老机构星级评定等标准的整合,注重和国标、行标及粤港澳大湾区养老服务标准的对接。广东省养老服务标准制修订建议表(表2)是结合目前省养老服务行业发展现状需求,按照标准体系框架提出标准研制的时间计划,循序渐进,重点突出,逐步研制、发布与实施。页面提取自-广东省民政厅等六部门关于印发广东省养老服务标准体系规划与路线图(2022-2026年)的通知_页面_01.jpg页面提取自-广东省民政厅等六部门关于印发广东省养老服务标准体系规划与路线图(2022-2026年)的通知_页面_02.jpg页面提取自-广东省民政厅等六部门关于印发广东省养老服务标准体系规划与路线图(2022-2026年)的通知_页面_03.jpg页面提取自-广东省民政厅等六部门关于印发广东省养老服务标准体系规划与路线图(2022-2026年)的通知_页面_04.jpg页面提取自-广东省民政厅等六部门关于印发广东省养老服务标准体系规划与路线图(2022-2026年)的通知_页面_05.jpg页面提取自-广东省民政厅等六部门关于印发广东省养老服务标准体系规划与路线图(2022-2026年)的通知_页面_06.jpg页面提取自-广东省民政厅等六部门关于印发广东省养老服务标准体系规划与路线图(2022-2026年)的通知_页面_07.jpg页面提取自-广东省民政厅等六部门关于印发广东省养老服务标准体系规划与路线图(2022-2026年)的通知_页面_08.jpg页面提取自-广东省民政厅等六部门关于印发广东省养老服务标准体系规划与路线图(2022-2026年)的通知_页面_09.jpg页面提取自-广东省民政厅等六部门关于印发广东省养老服务标准体系规划与路线图(2022-2026年)的通知_页面_10.jpg页面提取自-广东省民政厅等六部门关于印发广东省养老服务标准体系规划与路线图(2022-2026年)的通知_页面_11.jpg页面提取自-广东省民政厅等六部门关于印发广东省养老服务标准体系规划与路线图(2022-2026年)的通知_页面_12.jpg页面提取自-广东省民政厅等六部门关于印发广东省养老服务标准体系规划与路线图(2022-2026年)的通知_页面_13.jpg页面提取自-广东省民政厅等六部门关于印发广东省养老服务标准体系规划与路线图(2022-2026年)的通知_页面_14.jpg页面提取自-广东省民政厅等六部门关于印发广东省养老服务标准体系规划与路线图(2022-2026年)的通知_页面_15.jpg页面提取自-广东省民政厅等六部门关于印发广东省养老服务标准体系规划与路线图(2022-2026年)的通知_页面_16.jpg页面提取自-广东省民政厅等六部门关于印发广东省养老服务标准体系规划与路线图(2022-2026年)的通知_页面_17.jpg页面提取自-广东省民政厅等六部门关于印发广东省养老服务标准体系规划与路线图(2022-2026年)的通知_页面_18.jpg

  广东省养老服务标准化路线图2022-2026年)

  标准化规划路线图是指运用简洁的图形、表格、文字等形式描述标准化的步骤或标准化相关环节之间的逻辑关系,按“战略性、前瞻性、科学性、关键性、可操作性”原则,围绕我省养老服务标准化建设重要内容,按时间和标准化内容两个维度进行规划。明确了未来一段时期的标准化发展目标,以及完成该目标所需要的资源和条件,是开展标准化工作的全方位蓝图。

  具体而言,省养老服务标准化路线图(图5)分2022年、2023—2024年和2025—2026年三个时间段,从标准体系、标准研制、标准实施和保障措施四个方面进行阐述。标准体系主要是构建符合广东省养老服务的标准体系结构图,并不断完善改进。标准研制是根据相关方需求程度、服务提供及标准化发展成熟度和资源配置条件,制定多个层次的标准文本,补充完善标准体系下的标准。标准实施主要是开展标准宣贯培训、标准实施调研及反馈、标准实施监督及评价等工作。措施保障是从制度规划、平台建设、人才建设和大湾区标准化建设四个方面,阐述标准体系和规划路线图实施的支撑。

  图广东省养老服务标准化规划路线图